
梓凈風淋室價格報價單
梓凈風淋室價格報價單圖文詳解:
廣州梓凈凈化設備有限公司
Guangzhou Zi Jing Purification Equipment Co. Ltd.
中國潔凈技術學會會員單位及中國電子學會會員單位國際質量環境管理體系一體化標準認證企業
收件公司: 電 話:
收 件 人: 傳 真:
發 件 人: 日 期:
主 題: 關于“梓凈”牌風淋室報價 頁 數:
先生/女士:
您好!非常感謝您及貴公司對本公司的信任及支持,現將貴公司所需要的產品報價及相關技術參數傳真給您,請查閱。謝謝!
一、“梓凈”牌風淋室報價如下:
風淋室型號 產品名稱 風淋室規格尺寸(mm):
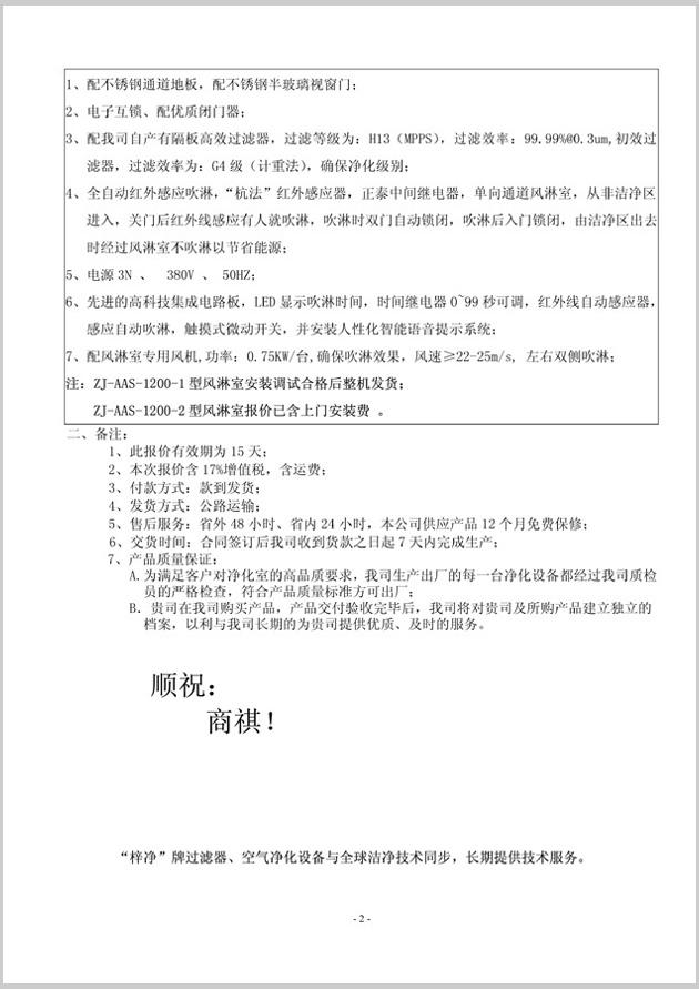
二、備注:
1、此報價有效期為15天;
2、本次報價含17%增值稅,含運費;
3、付款方式:款到發貨;
4、發貨方式:公路運輸;
5、售后服務:省外48小時、省內24小時,本公司供應產品12個月免費保修;
6、交貨時間:合同簽訂后我司收到貨款之日起7天內完成生產;
7、產品質量保證:
A.為滿足客戶對凈化室的高品質要求,我司生產出廠的每一臺凈化設備都經過我司質檢員的嚴格檢查,符合產品質量標準方可出廠;
B.貴司在我司購買產品,產品交付驗收完畢后,我司將對貴司及所購產品建立獨立的檔案,以利與我司長期的為貴司提供優質、及時的服務。
順祝:商祺!
“梓凈”牌過濾器、空氣凈化設備與全球潔凈技術同步,長期提供技術服務。

以上是梓凈風淋室價格報價單圖片格式(一)

以上是梓凈風淋室價格報價單圖片格式(二)
文章來源:廣州風淋室 風淋室價格 風淋門 http://www.xinrongjituan.com/ 轉載請注明出處!
推薦閱讀:
上一篇:聯系我們
下一篇:風淋室訂貨編號說明及標準技術參數


全自動傳送窗|機器人機械臂傳遞窗
高端風淋室|滿焊接風/貨淋室
超凈工作臺
可移動式潔凈棚
裝配式潔凈棚
不銹鋼FFU
冷板烤漆FFU過濾單元
鍍鋁鋅板FFU